• 企業情報
    • 会社概要
    • 代表取締役取り組み
    • 事業所管理者紹介
    • 求人
    • 30周年記念式典
    • お問い合わせ
  • 在宅介護事業
    • 訪問介護事業
    • 障害福祉事業
    • ケアマネジャー事業
    • 介護保険(自費)サービス
  • ふくラボ事業
  • 有料職業紹介事業
  • 高齢者住宅
  • 重要事項説明書
  • お知らせ
有限会社ケアアシスト
  • 企業情報
    • 会社概要
    • 代表取締役取り組み
    • 事業所管理者紹介
    • 求人
    • 30周年記念式典
    • お問い合わせ
  • 在宅介護事業
    • 訪問介護事業
    • 障害福祉事業
    • ケアマネジャー事業
    • 介護保険(自費)サービス
  • ふくラボ事業
  • 有料職業紹介事業
  • 高齢者住宅
  • 重要事項説明書
  • お知らせ
  1. ホーム
  2. 重要事項説明書

重要事項説明書

指定居宅介護支援事業所

重要事項説明書をPDFで見る

ダウンロードもこちらからどうぞ

訪問介護・訪問介護相当型サービス

重要事項説明書をPDFで見る

ダウンロードもこちらからどうぞ

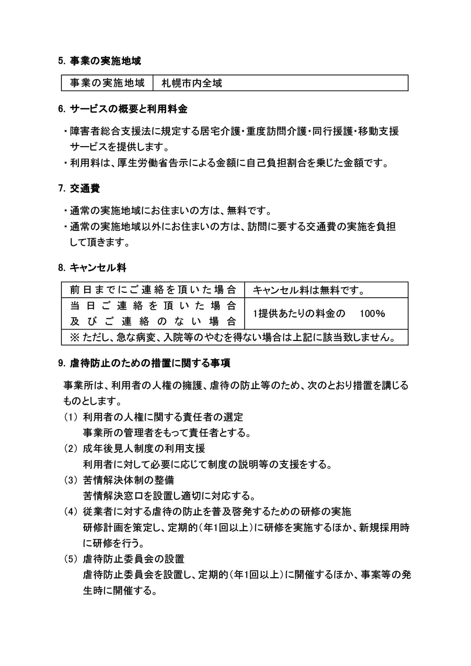
居宅介護・重度訪問介護・同行援護・移動支援サービス

重要事項説明書をPDFで見る

ダウンロードもこちらからどうぞ

©2024 Care Assist